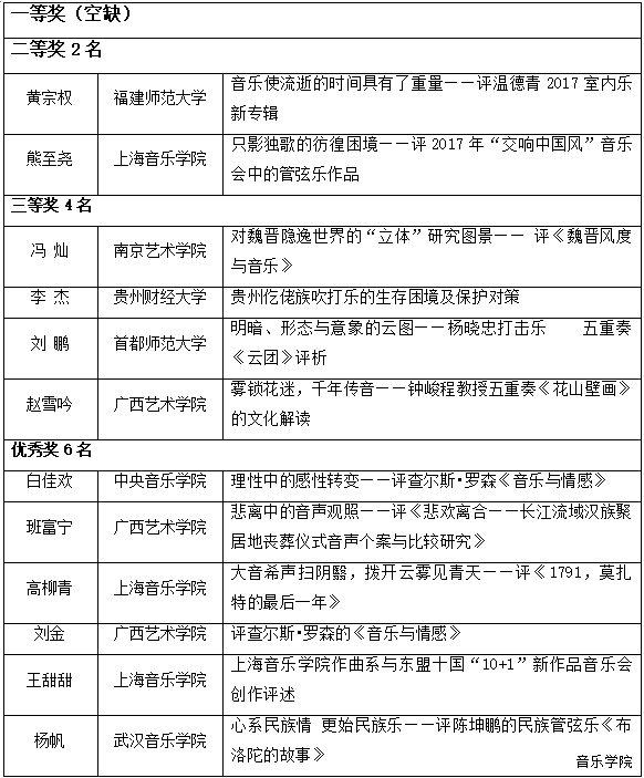
2018第七届中国-东盟音乐周当代音乐评论比赛获奖名单公示
2018年第七届中国-东盟音乐周当代音乐评论比赛已于6月2日在bw必威西汉姆联评选结束。经评审委员会专家本着客观、公正的原则评审打分,共选出12 篇获奖文章,现将结果公布如下(各等次均按姓氏拼音排序):
上述获奖选手名单将在中国—东盟音乐周网站、微信公众号等平台进行为期五天的公示(2018年6月5日-6月9日),如有异议请及时致电中国—东盟音乐周办公室,联系电话:0771—5338370。
中国—东盟音乐周组委会
2018年6月5日
